Milo’s Adventure vertelt het verhaal van een kat genaamd Milo. Je ontmoet hem aan het begin van het spel en volgt hem terwijl je langzaam zijn achtergrondverhaal ontrafelt.

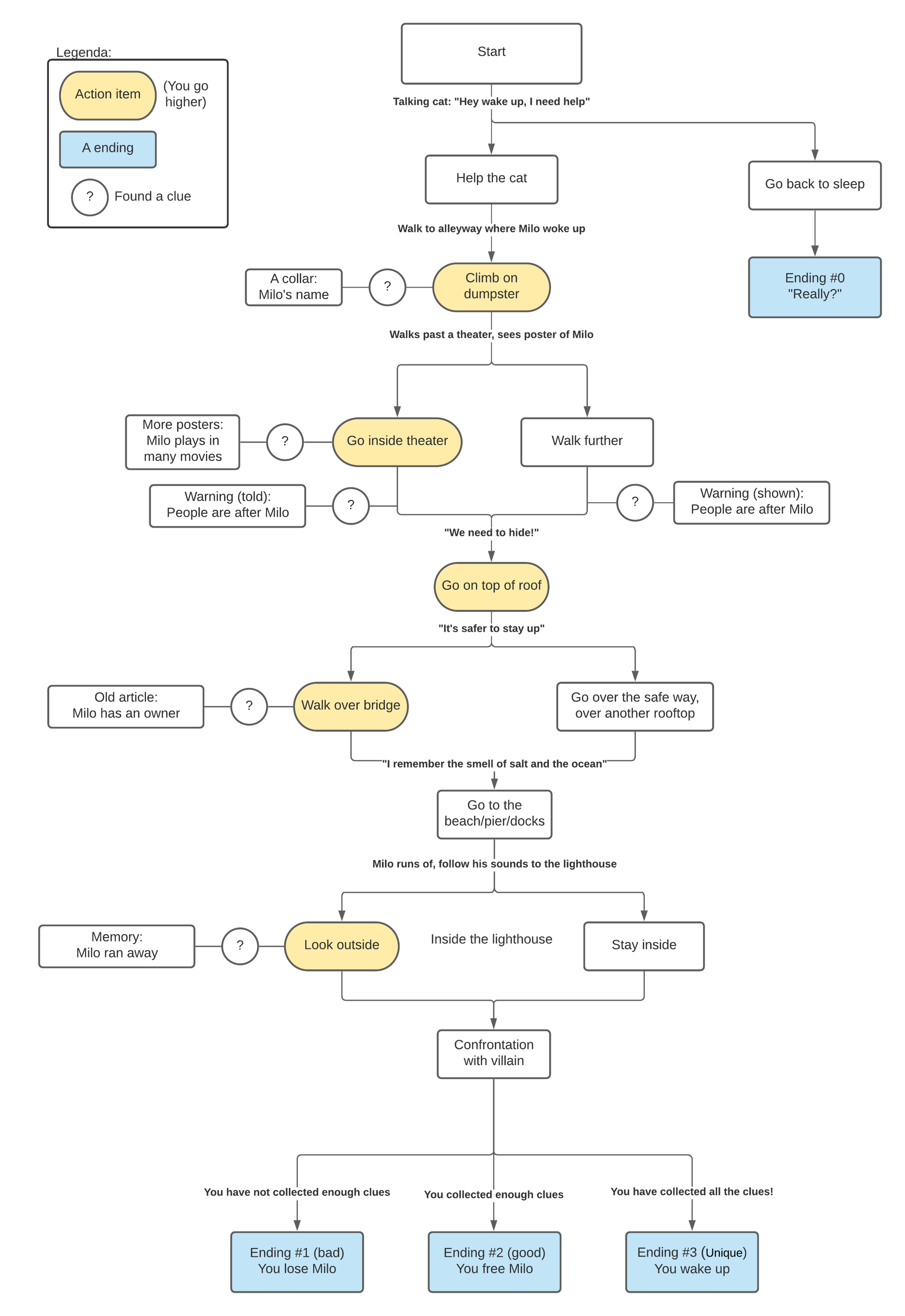
Als speler kom je onderweg verschillende uitdagingen tegen, met als doel om steeds hoger te klimmen, denk aan over een hoge brug lopen of een toren klimmen. Het spel is echter zo ontworpen dat het geen overweldigende ervaring wordt. In plaats daarvan word je op een comfortabele en speelse manier gestimuleerd om stap voor stap de hoogte in te gaan.

Bij elke uitdaging kun je kiezen om de hoogte in te gaan of laag blijft. Beide opties zijn altijd beschikbaar. Kies je voor de hoge route, dan word je beloond, niet alleen in het spel, maar ook in het verhaalverloop.

Het verhaal kent drie mogelijke eindes: goed, neutraal en slecht. Welk einde je krijgt, hangt af van hoe vaak je jezelf uitdaagt om de hoogte in te gaan.

Voor een project in XR met als onderwerp angst en fobie, heb ik een spel ontwikkeld dat takceled de angst voor hoogtes. dit spel is een VR based game dat inspiratie heeft opgenomen met Richie's Plank en black mirror bandersnatch.

Milo’s adventure

Prototype

Milo’s adventure

Voor een XR-project over angst en fobieën heb ik een VR-spel ontwikkeld dat zich richt op hoogtevrees. Het spel is geïnspireerd op Richie’s Plank Experience en de interactieve keuze mechanica van de film Black Mirror: Bandersnatch.

Richie’s Plank Experience draait om het lopen over een plank op grote hoogte, terwijl Bandersnatch de speler keuzes laat maken die de verhaallijn beïnvloeden. Deze elementen heb ik toegepast in het spel Milo’s Adventure. De spelers moeten niet alleen hun hoogtevrees overwinnen, maar ook beslissingen nemen die het verloop en einde van de ervaring bepalen.

Met behulp van de flowchart (met alle keuzes en eindes), heb ik een storyboard gemaakt om de VR-scènes te visualiseren. Met deze basis is de game gemaakt met blocksmith, een platform waarmee gebruikers zonder programmeerkennis interactieve 3D- en VR-ervaringen kunnen bouwen via een visuele, blokgebaseerde interface..

Vorige
Vorige

Obsolete a short movie

Volgende
Volgende

AR pop-up boek